|
|
|
|
|
|
| Autor |
Nachricht |
kretabiker  Sponsor Anmeldungsdatum: 01.09.2008 Beiträge insgesamt: 6067
|
Verfasst am : Mi, 18. Sep 2013, 13:14 Titel: |
|
|
Verlegt das Kabel so, das kein Knick entsteht, dann ist schon viel erreicht. Ganz wichtg ist das Rausnehmen eines großen Teils der Plastikabdeckung...dort staut sich das Kabel heftig (rausflexen oder mit einem guten Seitenschneider geht´s auch, entstandene scharfe Kanten im Plastik entgraten!).
Wenn das Kabel mal geflickt ist, meine Erfahrung, dann isses ne Frage der Zeit, dass es an der geflickten Stelle wieder bricht. Erneuern ist halt ne teure Geschichte, da bei den neuen (ab2009) Modellen das Zündschloß gecodet ist. Heißt, wenn man keine Garantie mehr hat, müßte man das ganze Schloß mit Kabeln bestellen und löhnen.......möglicherweise geht was mit Kulanz...probieren würde ich es!
|
|
| Nach oben |
|
quirler Angstnippelbeschneider
Anmeldungsdatum: 04.10.2010 Beiträge insgesamt: 792 KTM LC8 Adv 990, 2010 KTM 450 SMR
|
Verfasst am : Mi, 18. Sep 2013, 13:20 Titel: |
|
|
Hallo und danke für's Feedback, aber
1.) ist mein Kabel nicht im Bereich der Platikabdeckung gebrochen, sondern viel weiter vorne, nämlich da wo es sich beim lenken umbiegt
2.) war es für mich überhaupt kein Problem neue Leitungen einzulöten statt zu stückeln. Das Zündschloss ist zu meiner Verwunderung ja ohne jegliche Sicherung an der elektrischen Seite ganz einfach zugänglich
lg
Manfred
|
|
| Nach oben |
|
kretabiker  Sponsor Anmeldungsdatum: 01.09.2008 Beiträge insgesamt: 6067
|
Verfasst am : Mi, 18. Sep 2013, 16:15 Titel: |
|
|
| quirler @ Mi, 18. Sep 2013, 14:20 hat folgendes geschrieben: | ........................
1.) ist mein Kabel nicht im Bereich der Platikabdeckung gebrochen, sondern viel weiter vorne, nämlich da wo es sich beim lenken umbiegt
2.)...................... |
Ja, meins brach auch viel weiter vorne und zwar da, wo es den Bogen zum Zündschloß hin macht. Nehme an das es da auch bei Dir gebrochen ist?
Das es genau da bricht liegt, oder lag bei mir daran, das der ganze Kabelbaum in der Rahmen-Plastik-Abdeckung festgeklemmt war...also da an dieser Stelle staute sich der Druck, wenn der Lenker eingeschlagen wurde (wäre nicht der Fall, wenn sich da das Kabel frei vor und zurück bewegen ließe, was ja dann geschaffen wird, wenn man einen Teil dieser Abdeckung raus holt).........die Bewegung des Kabelbaums war dann weiter vorne, wo es letztendlich dann brach.
zu 2.) ...das habe ich gar nicht weiter verfolgt, da ich noch Garantie hatte (nur die beiden Kabel mal versuchsweise gelötet, was genau 3 Kurven lang hielt). Hab den ganzen Strompfad (wie gesehen auf den Foddos) über einen Ein/ Aus-Schalter gelegt. Das wäre ja toll, wenn man neue Kabel so relativ einfach einziehen könnte! Danke für die Info!
|
|
| Nach oben |
|
twinner LC8 Junkie
Anmeldungsdatum: 23.04.2003 Beiträge insgesamt: 300 KTM LC8 Adv 950, 2003 → 149.000 km Adv 790 R → 43.000 km
|
Verfasst am : Fr, 24. Jan 2014, 11:51 Titel: Kabelquerschnitt Zündschloß? |
|
|
Mich hat es letztes Jahr auch erwischt, noch dazu im Urlaub, konnte den Fehler aber finden und notdürftig mit Lüsterklemmen reparieren, da ich etwas vorbereitet war für solche Fälle.
Nun geht es daran, die Sache mal wieder richtig in Ordnung zu bringen.
Dazu will ich 6 neue Kabel einsetzen, nur weiß ich nicht genau, welchen Querschnitt diese haben, weiß das jemand?
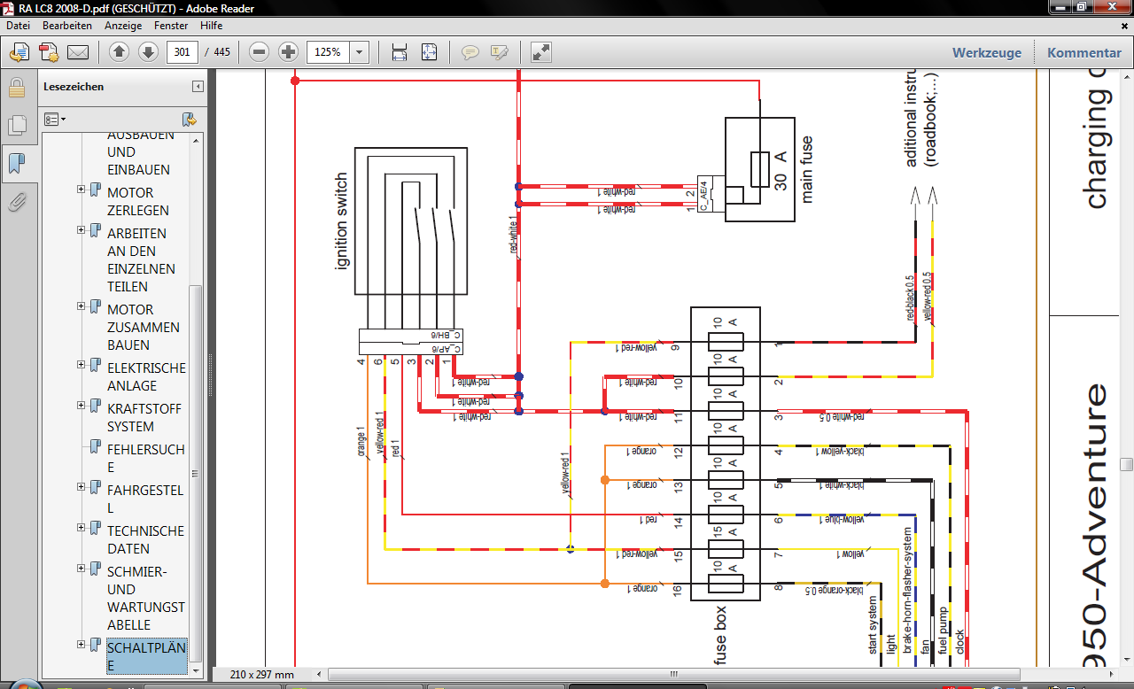
Aus dem Schaltplan kann ich auch nicht so sehr viel nehmen, alles in Englisch, aber ich glaube, die Querschnitte stehen da dran, könnte 1qmm sein? ...
Twinner.
| Beschreibung: |
| Rep in der Pampa in Italien |
|
| Dateigröße: |
211.64 KB |
| Angeschaut: |
1173 mal |

|
| Beschreibung: |
|
| Dateigröße: |
123.44 KB |
| Angeschaut: |
1157 mal |

|
| Beschreibung: |
|
| Dateigröße: |
150.19 KB |
| Angeschaut: |
1098 mal |

|
|
|
| Nach oben |
|
Zweitmotorrad  Sponsor Anmeldungsdatum: 12.03.2010 Beiträge insgesamt: 1659 KTM LC8 Adv 990, 2007 → 24.000 km KTM LC8 Adv 1190 R, 2015 → 2.000 km GasGas TXT pro 280 → 2.000 km
|
Verfasst am : Fr, 24. Jan 2014, 13:06 Titel: |
|
|
Laß doch die originalen Kabel. Mach die Lüsterklemmen weg, schieb über ein Ende 15mm Schrumpfschlauch mit Kleber, dann die freien Kabelenden mit einer Hülse gescheit verpressen, Schrumpfschlauch drüber - Feddich.
Wenn Du selbst nicht ordentlich verpressen kannst, dann macht dass für 2€ in die Kaffeekasse sicher Dein VorOrtElektriker.
Mit dem Kleber-Schrumpfschlauch ist das Wasserdicht. Dürfte halbwegs ewig halten und wie ich die Stelle sehe - ich kenne gerade den ganzen Kabelbaum und die Lage der Komponenten fast auswendig - auch problemlos anwendbar. Die Stelle wird zwar versteift, aber irgendwo musst Du ja eh verbinden, kommst ja nicht ins Schloss zum verdrahten, oder doch?
Abgesehen davon wirken mir die Drähtchen eher nach 0.5 bis 0.75, ist aber reine Schätzung.
_________________ Gruß, Zweitmotorrad
Teuer ist, wenn´s mir nicht gefällt. |
|
| Nach oben |
|
kretabiker  Sponsor Anmeldungsdatum: 01.09.2008 Beiträge insgesamt: 6067
|
Verfasst am : Fr, 24. Jan 2014, 13:17 Titel: |
|
|
Ja, sieht so aus als wäre der Querschnitt 1mm²! Ich würde die Kabel erneuern....oft sind die alten schon ziemlich "morsch" (speziell die Isolierung) durch die zig 1000fache Bewegung des Kabelstrangs da vorne!
PS: Ignition Switch ist der Schalter!
| Beschreibung: |
|
 Download |
| Dateiname: |
2014-01-24_141120.png |
| Dateigröße: |
146.54 KB |
| Heruntergeladen: |
1290 mal |
| Beschreibung: |
|
 Download |
| Dateiname: |
2014-01-24_141245.png |
| Dateigröße: |
70.62 KB |
| Heruntergeladen: |
1237 mal |
| Beschreibung: |
|
 Download |
| Dateiname: |
2014-01-24_141327.png |
| Dateigröße: |
105.42 KB |
| Heruntergeladen: |
1225 mal |
|
|
| Nach oben |
|
Zweitmotorrad  Sponsor Anmeldungsdatum: 12.03.2010 Beiträge insgesamt: 1659 KTM LC8 Adv 990, 2007 → 24.000 km KTM LC8 Adv 1190 R, 2015 → 2.000 km GasGas TXT pro 280 → 2.000 km
|
Verfasst am : Fr, 24. Jan 2014, 13:26 Titel: |
|
|
| kretabiker @ Fr, 24. Jan 2014, 13:17 hat folgendes geschrieben: | | Ja, sieht so aus als wäre der Querschnitt 1mm²! |
Offensichtlich, nach Bild 3.
Hast Du eigentlich damals erneuert? oder bist Du bis zum bitteren Ende deinen Lampenschalter gefahren? Wenn erneuert: Kann man das Zündschloss soweit zerlegen, dass man wirklich das ganze Kabel ersetzen kann?
_________________ Gruß, Zweitmotorrad
Teuer ist, wenn´s mir nicht gefällt. |
|
| Nach oben |
|
kretabiker  Sponsor Anmeldungsdatum: 01.09.2008 Beiträge insgesamt: 6067
|
Verfasst am : Fr, 24. Jan 2014, 13:29 Titel: |
|
|
| Hatte noch Garantiezeit......deshalb wurde das ganze Element gewechselt. Bei den neuen ist es ungleich schwieriger, da auch das gecodete Kabel im Strang ist. Aber laut quirler läßt sich das Teil aufmachen und die Kabel können auch da gelötet werden......quirler fragen! Bei der 950iger sollte die Arbeit einfacher sein, denke ich mal.
|
|
| Nach oben |
|
twinner LC8 Junkie
Anmeldungsdatum: 23.04.2003 Beiträge insgesamt: 300 KTM LC8 Adv 950, 2003 → 149.000 km Adv 790 R → 43.000 km
|
Verfasst am : Fr, 24. Jan 2014, 13:51 Titel: einsetzen |
|
|
Ich will das Kabel kurz nach dem Stecker und kurz vorm Zündschloß kappen und 6 neue Kabel einlöten, damit an der beanspruchten Stelle im Lenkbereich kein altes Kabel mehr liegt bzw keine Reparaturstelle ist...
Meine Notreparatur hat 5 Monate und ca. 4000Km ohne Probleme gehalten...
Twinner.
|
|
| Nach oben |
|
twinner LC8 Junkie
Anmeldungsdatum: 23.04.2003 Beiträge insgesamt: 300 KTM LC8 Adv 950, 2003 → 149.000 km Adv 790 R → 43.000 km
|
Verfasst am : Do, 30. Jan 2014, 23:43 Titel: Zündschloss öffnen |
|
|
wenn ich mir's jetzt nochmal genau anschaue, ist da wenig Platz für die Kabel beim Einlenken zwischen Zündschloss und Cockpitträger, vielleicht wär's doch gut, wenn ich da neue Kabel direkt im Schloss einlöte.
| Zitat: | | 2.) war es für mich überhaupt kein Problem neue Leitungen einzulöten statt zu stückeln. Das Zündschloss ist zu meiner Verwunderung ja ohne jegliche Sicherung an der elektrischen Seite ganz einfach zugänglich |
@ Quirler - wie hast Du das Schloss aufbekommen? Da sind einige kleine Rasten, welche sind dich richtigen?
Twinner.
|
|
| Nach oben |
|
Mr.Showercorner Tremalzobezwinger
Anmeldungsdatum: 11.09.2012 Beiträge insgesamt: 170 Alter: 41 KTM LC8 Adv 990, 2010 KTM LC8 SD 990, 2006 KTM LC8 SE 950, 2006
|
Verfasst am : Fr, 31. Jan 2014, 6:21 Titel: |
|
|
Hallo twinner,
hatte da such schon einen Kabelbruch ( kurz nachdem ich meine gekauft hab ).....
Habe auch alle Kabel neu gemacht, am Stecker anständig eingelötet und Schrumpfschlauch drüber. Schloss auseinander und im Schloss neu verlötet!
Dass Schloss hat rechts und links Plastikhaken, die Du mit nem kleinem Schraubendreher auf bekommst.
Wenn Du die Kabel etwas länger machst, kannst du es auch Knick ungefährdeter verlegen....
|
|
| Nach oben |
|
kretabiker  Sponsor Anmeldungsdatum: 01.09.2008 Beiträge insgesamt: 6067
|
Verfasst am : Fr, 31. Jan 2014, 8:35 Titel: |
|
|
@twinner:
Nun weißt Du ja wie Du das Gehäuse um das Zündschloß weg bekommst. Würde Dir auch raten alle Kabel zu erneuern, in der gesamten Länge. GANZ WICHTIG IST AUCH, da wo der Strang in den Rahmen mündet (hab ich ja schonmal weiter oben beschrieben), in diesem Dreieck, das von einer Plastikabdeckung geschlossen ist, ein Stück raus zu knipsen, schneiden, wie auch immer, Kanten entschärfen (Schleifpapier), das sich der Kabelbaum beim Lenkereinschlagen frei rein und raus bewegen läßt (und nicht eingezwickt ist.....wie es Zustand ist....so was doofes )....das ist nämlich die Ursache des Bruchs. Dort "staut" sich der Kabelbaum und wird in die andere Lenkerrichtung gezogen.....dementsprechend bewegt sich der Strang genau in dem Knick vor dem Zündschloß!!!, wo er meistens dann auch bricht.
|
|
| Nach oben |
|
kretabiker  Sponsor Anmeldungsdatum: 01.09.2008 Beiträge insgesamt: 6067
|
|
| Nach oben |
|
twinner LC8 Junkie
Anmeldungsdatum: 23.04.2003 Beiträge insgesamt: 300 KTM LC8 Adv 950, 2003 → 149.000 km Adv 790 R → 43.000 km
|
Verfasst am : Fr, 31. Jan 2014, 23:00 Titel: geöffnet |
|
|
habe das Zündschloss heute aufbekommen, war recht einfach möglich, werde mir morgen Kabel besorgen und dann wird neu eingelötet, in Originallänge...
Im Rahmen ist bei mir keine Plastikabdeckung - 950er...
| Beschreibung: |
|
| Dateigröße: |
92.3 KB |
| Angeschaut: |
1083 mal |

|
| Beschreibung: |
|
| Dateigröße: |
77.53 KB |
| Angeschaut: |
1128 mal |

|
| Beschreibung: |
|
| Dateigröße: |
119.81 KB |
| Angeschaut: |
1121 mal |

|
|
|
| Nach oben |
|
twinner LC8 Junkie
Anmeldungsdatum: 23.04.2003 Beiträge insgesamt: 300 KTM LC8 Adv 950, 2003 → 149.000 km Adv 790 R → 43.000 km
|
Verfasst am : Mi, 19. Feb 2014, 22:18 Titel: geschafft... |
|
|
es ist vollbracht,
Im Schloß neue Kabel eingelötet, war nicht ganz so einfach, weil man aufpassen muß, daß beim Löten das Plaste nicht zu heiß wird und die Kontakte locker werden. Die Kontakte sind kleine Hülsen, welche richtig heiß sein müssen, damit das Lötzinn flüssig wird und man den Draht reinbekommt...
Am Stecker habe ich nur angestückelt, an dieser Stelle ist eigentlich keine Bewegung.
Über den Kabelstrang vorher schön weichen Schutzschlauch, Kabelbinder ran und fertig. Und hoffen, daß es hält...
Twinner
| Beschreibung: |
|
| Dateigröße: |
134.06 KB |
| Angeschaut: |
1123 mal |

|
| Beschreibung: |
|
| Dateigröße: |
165.44 KB |
| Angeschaut: |
1030 mal |

|
| Beschreibung: |
|
| Dateigröße: |
94.21 KB |
| Angeschaut: |
1107 mal |

|
| Beschreibung: |
|
| Dateigröße: |
174.04 KB |
| Angeschaut: |
1116 mal |

|
|
|
| Nach oben |
|
|
|